#214 LinkedIn-Profilbesucher automatisch erkennen, analysieren und kontaktieren
Worum geht es in diesem Artikel?
Wie verwandelt man LinkedIn-Profilbesucher in passende Kontakte?
mein kompletter Workflow
Einleitung
LinkedIn ist für viele Unternehmer, Selbstständige und Vertriebler ein entscheidender Kanal, um neue Geschäftskontakte zu knüpfen.
Doch die Realität sieht oft so aus: Jeden Tag besuchen potenziell interessante Personen dein Profil – und du erfährst es entweder gar nicht oder zu spät.
Mit diesem Workflow automatisiere ich den gesamten Prozess:
- Erkennung, wer mein Profil besucht hat
- Analyse der Skills und Abgleich mit meinen eigenen Themen
- Automatische, personalisierte Kontaktanfrage
- Speicherung aller Daten in einer strukturierten Airtable-Datenbank für Auswertungen und Follow-ups

Ziele des Workflows
- Keine Kontaktchance verpassen
Jeder relevante Besucher soll erfasst und kontaktiert werden. - Qualität statt Quantität
Durch Skill-Matching werden nur Personen angesprochen, deren Fachgebiete zu meinen Themen passen. - Prozess automatisieren
Kein manuelles Nachschauen oder Schreiben mehr – der Workflow läuft komplett im Hintergrund. - Daten für Auswertungen bereitstellen
Alle Profilinformationen werden in Airtable gespeichert, um später Kampagnen, Statistiken und Follow-ups zu erstellen.
Technologie-Stack
- Captain Data – Extraktion von LinkedIn-Profilbesuchern und Auslösen von Aktionen, man kann auch apify.com, PhantomBuster oder ähnliche Tools nutzen.
- Schaut bei Captain Data auf die API Möglichkeiten https://docs.captaindata.com/v4/api/actions/linkedin-extract-people
- OpenAI (GPT-4o & GPT-4.1) – Analyse von Namen, Skills und Themen-Resonanz
- Airtable – Zentrale Datenbank zur Speicherung und Auswertung
- Make.com – Orchestrierung und Automatisierung des gesamten Ablaufs oder auch n8n, die Logik ist die gleiche
Wichtig:
Handle with Care, der Workflow verstößt gegen die Nutzungsbedingungen von LinkedIn falls Ihr den ausführen wollt, dann vorher die Risiken klar verstehen.
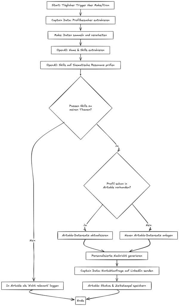
Ablauf des Workflows
Der Workflow läuft in mehreren Phasen, die täglich automatisch ausgeführt werden:
1. Profilbesucher extrahieren
- Über Captain Data wird jeden Tag eine Abfrage gestartet, um die letzten LinkedIn-Profilbesucher auszulesen.
- Es werden bis zu 60 Besucher pro Durchlauf erfasst.
- Zu jedem Besucher werden Name, Profil-URL, Profilbild, Headline, Berufserfahrung und Skills erfasst.
2. Skill-Abgleich mit meinen Themen
- Die extrahierten Skills werden in einer Liste aggregiert.
- Über ein OpenAI-Modell wird geprüft, welche dieser Skills mit meinen eigenen Fokusthemen resonieren (z. B. KI, Automatisierung, Content-Strategie).
- Hier kann man eine Liste seiner eigenen Publikationen nutzen und dann über einen „Message an Assistant“ die passenden Beiträge sofort suchen.
- Nur Besucher mit hoher thematischer Übereinstimmung werden für den nächsten Schritt markiert.
3. Prüfung in Airtable
- Bevor eine Kontaktanfrage gesendet wird, sucht der Workflow in Airtable, ob die Person dort bereits gespeichert ist.
- Falls nicht vorhanden, wird der Datensatz neu angelegt, inklusive:
- Vorname & Nachname (automatisch extrahiert)
- LinkedIn-Profil-URL
- Skills
- Unternehmensinformationen
- Anzahl der Follower & Verbindungen
- Profilbild
4. Automatische Kontaktanfrage senden
- Für neue, relevante Besucher erstellt Captain Data eine personalisierte Nachricht: „Danke für den Profilbesuch, {{Vorname}} {{Nachname}},
Sie haben den ersten Schritt gemacht – ich gerne den zweiten.
Vielleicht finden Sie etwas Interessantes auf meinem Blog ki-insights.com?
Ich würde mich dann über die Kontaktannahme freuen.“ - Diese Nachricht wird direkt auf LinkedIn zusammen mit der Kontaktanfrage versendet.
5. Speicherung & Auswertung
- Alle Daten landen strukturiert in Airtable.
- Dort kann ich:
- Besucher nach Relevanz filtern
- Kampagnen planen
- Langfristige Interaktionen tracken
- Auswertungen fahren (z. B. „Wie viele Profilbesucher wurden zu Kontakten?“)
Besonderheiten des Workflows
- Skill-basiertes Matching – nicht jeder Besucher wird kontaktiert, sondern nur die, deren Kompetenzen zu meinen Themen passen.
- Vollautomatisiert – keine manuelle Nacharbeit nötig.
- Personalisierte Nachrichten – jede Kontaktanfrage ist individuell und nennt den Namen des Besuchers.
- Zentrale Datenhaltung – durch Airtable sind alle Informationen jederzeit filter- und analysierbar.
- Tägliche Ausführung – der Workflow läuft im Hintergrund und hält mein LinkedIn-Netzwerk permanent im Aufbau.
Vorteile
- Zeitersparnis: Kein tägliches Durchsuchen der Profilbesucher mehr.
- Gezielte Ansprache: Fokus auf Besucher mit relevanten Skills.
- Höhere Conversion: Personalisierte Nachrichten steigern die Annahmequote.
- Bessere Übersicht: Historische Daten und Trends im Airtable-Dashboard.
Weiterführende Ideen
Ich würde den Prozess in 3 Phasen erweitern: Sichtbarkeit → Engagement → Conversion.
1️⃣ Sichtbarkeit aufbauen (vor dem Kontakt)
Ziel: Du willst, dass die Person DICH zuerst bemerkt, bevor du anfragst. Das erhöht die Annahmequote deutlich.
- Profil zuerst besuchen (Captain Data / Trigify)
→ Trigify kann automatisiert Profilbesuche triggern, sodass dein Gesicht schon mal in den Benachrichtigungen der Zielperson auftaucht. - Mehrfach-Besuche planen
→ z. B. Tag 1 besuchen, Tag 4 wieder besuchen (wirkt wie echtes Interesse). - Beiträge der Person liken/kommentieren (heyreach.com)
→ über Heyreach automatisiert 1–2 Posts liken oder einen kurzen „wertschätzenden“ Kommentar setzen. - Folgen statt sofort verbinden (Soft Touch)
→ wenn noch keine Interaktion war, erst folgen, dann ein paar Tage später anfragen.
2️⃣ Warmes Engagement herstellen
Ziel: Die Person soll sich schon „bekannt“ mit dir fühlen.
- Thematisch passenden Content zeigen (Trigify + LinkedIn Dwell-Time Hack)
→ Trigify kann z. B. dafür sorgen, dass dein Content der Zielperson öfter angezeigt wird (durch gezielte Engagement-Signale). - Gezielte Erwähnung/Tag
→ falls sinnvoll, die Person in einem relevanten Post oder Kommentar erwähnen. - Skills-Resonanz nutzen für personalisierte Hooks
→ z. B.: „Ich habe gesehen, dass du dich mit XYZ beschäftigst – genau dazu habe ich kürzlich etwas veröffentlicht.“
3️⃣ Kontaktanfrage & Conversion
Ziel: Person in dein Netzwerk holen + qualifizieren.
- Personalisierte Anfrage nach „Aufwärmphase“
→ statt am Tag des Profilbesuchs direkt anzufragen, lieber 2–4 Tage warten (höhere Akzeptanz). - Follow-up nach Annahme(Heyreach Sequenzen)
- Tag 1: Danke + Ressourcenlink (passend zu Skill)
- Tag 5: Frage stellen / kurzes Feedback erbitten
- Tag 14: Einladung zu Event/Webinar oder Content Piece
- Automatisches Tagging & Segmentieren(Airtable CRM)
- Nach Themen-Cluster
- Nach Engagement-Level (Hot, Warm, Cold)
4️⃣ Erweiterungen & Ideen
- Content-Trigger
→ Wenn jemand mit einem Post von dir interagiert, geht automatisch eine Soft-Touch-Interaktion raus (Profilbesuch oder Like auf ihren Post). - Skill-Gruppen Outreach
→ alle mit Skill „KI“ oder „Automation“ in eine eigene Kampagne ziehen. - Event-Funnel
→ Leute mit bestimmten Skills oder Interessen in eine Event-/Webinar-Kampagne einladen (Heyreach-Drip oder LinkedIn Event-Invite). - Content-Empfehlungs-Engine
→ Trigify erkennt, welche Themen jemand mag (über Interaktionsmuster) und sendet diesen automatisch die passenden Posts aus deinem Archiv.
💡 Kombinations-Idee:
Du könntest den jetzigen Workflow so umbauen, dass nicht sofort eine Anfrage gesendet wird, sondern:
- Trigify besucht das Profil (Tag 0)
- Heyreach liked einen Post (Tag 1–2)
- Optional: 2. Profilbesuch (Tag 4)
- Anfrage senden (Tag 5) → Jetzt kennt die Person dich schon, Akzeptanzrate explodiert.
Wenn du willst, kann ich dir daraus einen neuen, kombinierten Top-Down-Workflow zeichnen, der Captain Data + Heyreach + Trigify nahtlos integriert, inkl. zeitlicher Verzögerungen und Priorisierung.
Das wäre dann quasi die „Pro-Version“ deines jetzigen Setups.
Willst du, dass ich den gleich baue?
Download des Workflows
Weitere Posts von mir zu dem Thema:
Fazit
Dieser Workflow verwandelt LinkedIn von einer passiven Visitenkarte in eine aktive Lead-Maschine.
Durch die Kombination aus automatischer Besucher-Erkennung, Skill-Matching und personalisierten Kontaktanfragen entsteht ein hochrelevanter Strom neuer Kontakte – ohne manuelles Eingreifen.
Wer sein LinkedIn-Netzwerk strategisch und zeitsparend ausbauen will, kommt an einer solchen Automatisierung kaum vorbei.